1.条約交渉の経緯
国際的にプラスチックの環境への放出・漏洩が問題視されるようになって久しい。年間4億トンを超える生産量がある一方で、リサイクル率は9%と低い水準である1。埋立・投棄されたプラスチックが増えるに伴い、人々の健康や生態系へ及ぼす影響を懸念する声が広がっている。
2022年3月の第5回国連環境総会(UNEA-5.2)決議に基づき、プラスチック汚染対策に関する法的拘束力のある国際文書(以下、「条約」とする)の策定が進められており、政府間交渉委員会(Intergovernmental Negotiating Committee:INC)にて議論が進められている2。INCは2022年11月より開催され、当初は2024年末までの作業完了を目指していたが、交渉の難航によりスケジュールは延長され、2025年8月のINC-5再開会合(INC-5.2)まで議論が継続したものの、最終的に合意には至らなかった。2026年2月には新たなINC議長選出のためにINC-5.3が予定されているが、ここでは体制の調整が主題とされており、最終合意にはいまだ時間を要する見込みである。INC開催概要は表1のとおり。
本コラムではINC-5.2終了後にまとめられた最新の条約案(議長修正提案)の全体概説及び、プラスチックを扱う多くの企業に係る第4条「プラスチック製品」に係るオプションと想定される影響を解説する。また、合意に向けた議論が進んでいる条項を中心に今後の企業の備えについて述べる。

2UNEP WEBページ, “Intergovernmental Negotiating Committee on Plastic Pollution”
(https://www.unep.org/inc-plastic-pollution)
2.概説:最新条約案
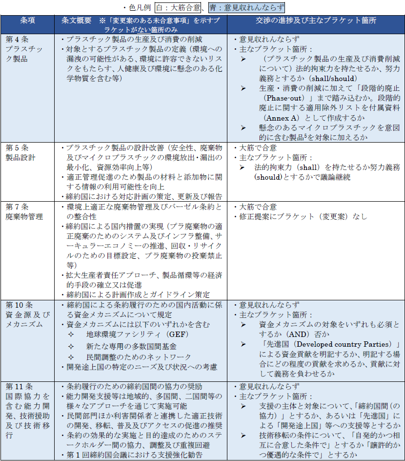
INC5.2の報告書案によれば残念ながら「進展が不十分であり」、「いくつかの条項においては共通理解に向けた進展がほとんどみられない」結果となった3。しかし、手続き規定の一部の条項については合意に向けた進捗があり、2025年8月15日に議長より提示された修正提案(Chair’s Revised Text Proposal)にて、「変更案のある未合意箇所」を示すブラケットがない記載となっている4。具体的には、複数の手続き規定において意見合意し法的な手続きの段階に移ったほか、一定の合意が得られた、または最終化に向けた議論が進展している条項として「第5条 製品設計」や「第7条 廃棄物管理」等がある。反対に、意見の収れんに至らず、合意に更なる時間を要するのは「第4条 プラスチック製品」等であった(表2)。

(https://resolutions.unep.org/incres/uploads/inc_5.2_report.pdf)
4UNEP (2025), “Chair’s Revised Text Proposal – 15 August 2025.”
(https://resolutions.unep.org/incres/uploads/chairs_revised_draft_text_proposal_-_15.08.25_at_00.482.pdf)
5原文:Contain intentionally added microplastics in products that the Party has identified to pose a risk to the environment or to human health.
3.「第4条 プラスチック製品」―法的拘束力と段階的廃止で交渉難航ー
「第4条 プラスチック製品」は「プラスチック製品の生産及び消費の削減」に係る規定であり、規定の対象となる製品及びその定義を定めている。本条項はプラスチックを扱う多くの民間企業に対して絶大なインパクトを有する条項である。意見の懸隔が埋まらず交渉が難航しているが、具体的には「法的拘束力を持たせるか/否か」、「生産・消費の削減に加えて段階的廃止(Phase-out)を明記するか」、「段階的廃止について適用除外の製品リストを設けるか」、「意図的に添加されたマイクロプラスチックを含む一部の製品を規制対象に含めるか」等で意見の相違がある。
仮にこれが最も厳しいオプションで採択された場合、マイクロビーズやマイクロファイバー等を使用した化粧品や日用品、建築資材・人工芝や摩耗したタイヤなど環境に流入しやすいもの、有害な一部の化学物質を含むプラスチック製品など幅広い製品が対象となり、生産を削減または可能な場合に段階的廃止等を求められることとなり、これまでの消費型社会の見直しを含む極めて大きな社会・経済的影響が及ぶだろう。しかし、これはあくまで現在の修正提案に記載されている案のうちで最も厳しい場合のシナリオであり、本条項についてはいまだ交渉継続中である。
4.企業の備えは
INC-5.2において合意に至らず、当初2024年末を目指していた条約策定は大幅に遅延しており、意見の収れんに至らず交渉継続中の条項についてはどのような決着となるかいまだ不透明である。各企業の備えとしては、まずは現在までに概ね合意されている条項について十分に確認し、手堅く準備を進めることが肝要である。具体的には、「第5条 製品設計」で「製品の設計改善や適正管理促進のために原料等に係る情報の利用可能性の向上」、「第7条 廃棄物管理」で「拡大生産者責任」が明記される方向であることから、今後は可能な限りサーキュラーな製品設計へのシフトを視野に入れ、製品に使用する素材等の見直しや必要なコスト等を試算しておくこと、使用中にごみが出にくい製品設計について情報収集を行うこと(例えば繊維くずがでにくい生地や縫製など)、原料や添加剤について適正管理のために下流のユーザ等に対して提供可能な情報を精査し、具体的な提供方法・手順について検討を始めることなどができるだろう。これらの準備・検討は、各条項が努力義務になろうと、法的拘束力のあるものになろうと、企業が対応を判断するうえで必要になってくるものである。本コラムが、各社にて一歩先を見据えた対応を講じるための一助になれば幸いである。


